
FeaturedJune 29, 202510 min read
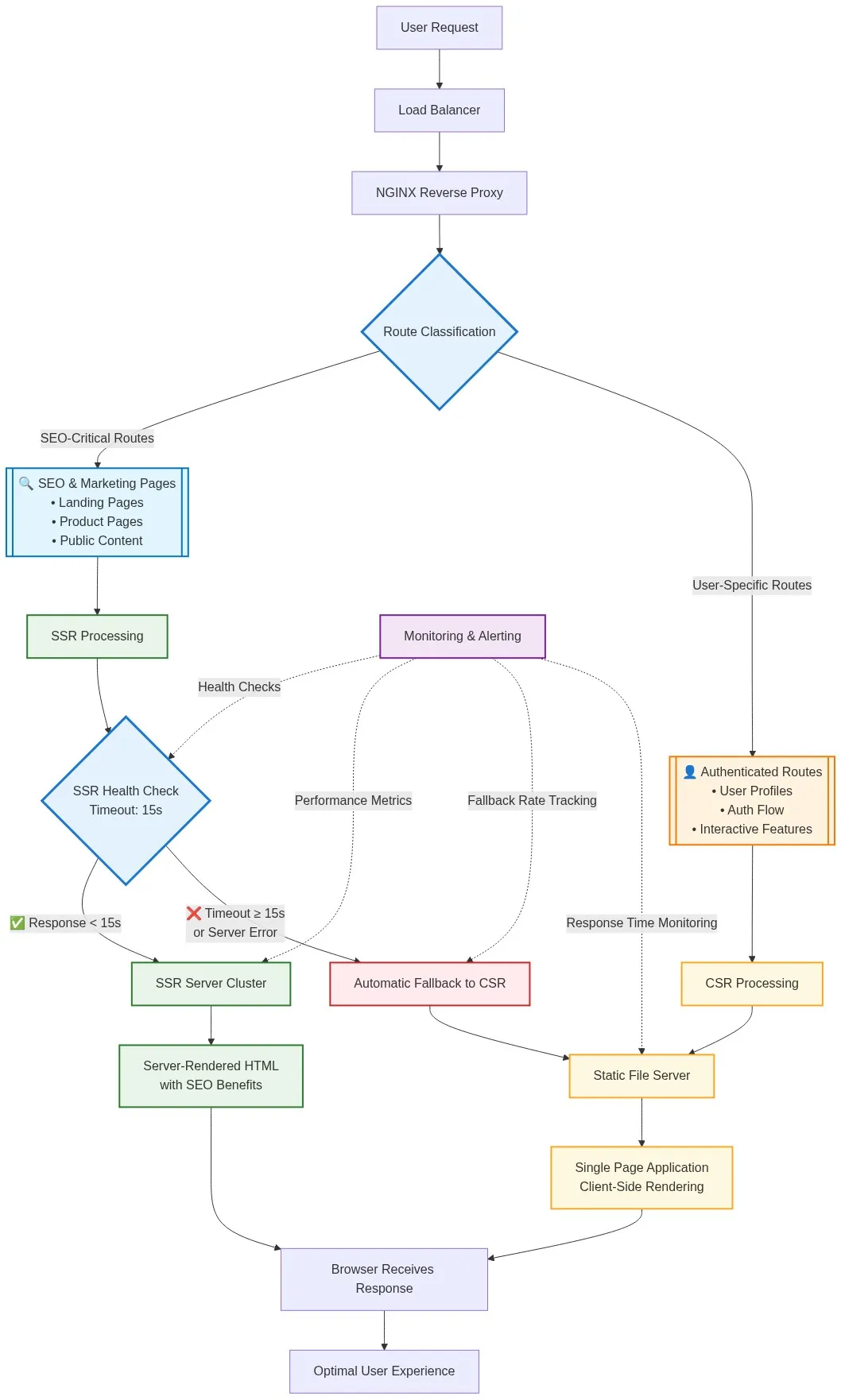
Building Fault-Tolerant Web Applications: A Hybrid SSR/CSR Architecture
Eliminating Single Points of Failure While Optimizing Performance and Costs
NGINXSSRCSRPerformance
Read moreDecember 25, 20215 min read
How to Plot a Smooth Curve in Matplotlib
Learn how to create smooth, visually appealing curves in Matplotlib for better data visualization.
PythonMatplotlibData Visualization
Read moreDecember 22, 20214 min read
How to Set Logo Inside Loader Using CSS
Create custom loading animations with embedded logos using pure CSS techniques.
CSSAnimationUI/UX
Read moreDecember 20, 20216 min read
Add a Vertical Slider with Matplotlib
Implement interactive vertical sliders in Matplotlib for dynamic data exploration.
PythonMatplotlibInteractive
Read moreDecember 18, 20217 min read
Why is Iterating Over a Dictionary Slow in Python?
Understanding the performance implications of dictionary iteration and optimization techniques.
PythonPerformance
Read moreDecember 15, 20215 min read
How Does REM Differ from EM in CSS?
A comprehensive guide to understanding the differences between REM and EM units in CSS.
CSSTypographyResponsive Design
Read moreDecember 12, 20218 min read
How to Convert CSV File to PDF File Using Python
Step-by-step guide to converting CSV data into professional PDF reports using Python.
PythonCSVPDF
Read more