/ Software Engineer at Pocketpills
Scale Engineer
and Builder
Devashish Yadav
I build and scale full stack systems for real-world impact.
Beyond work, I craft side projects and dive deep into the architecture behind fast, resilient, and scalable applications.

Featured Article
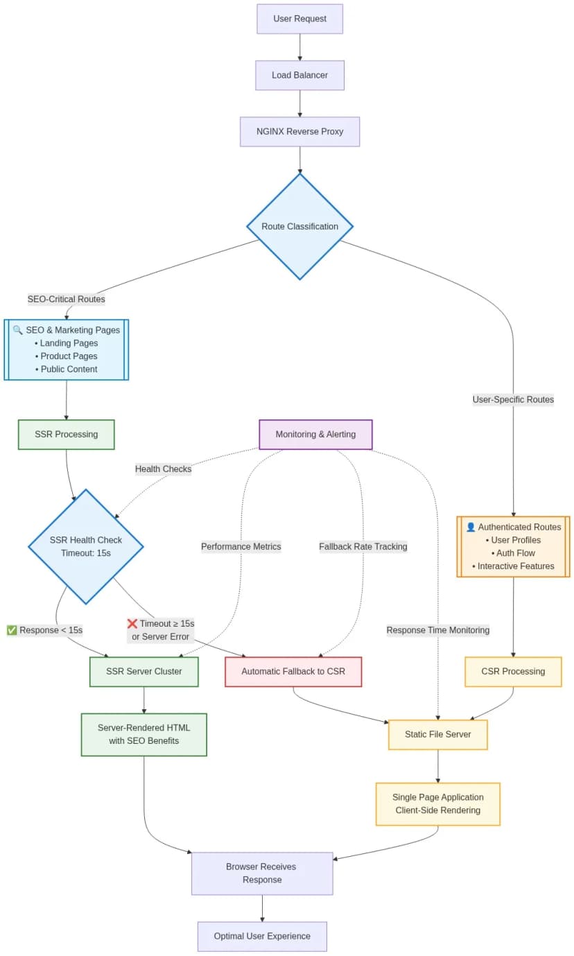
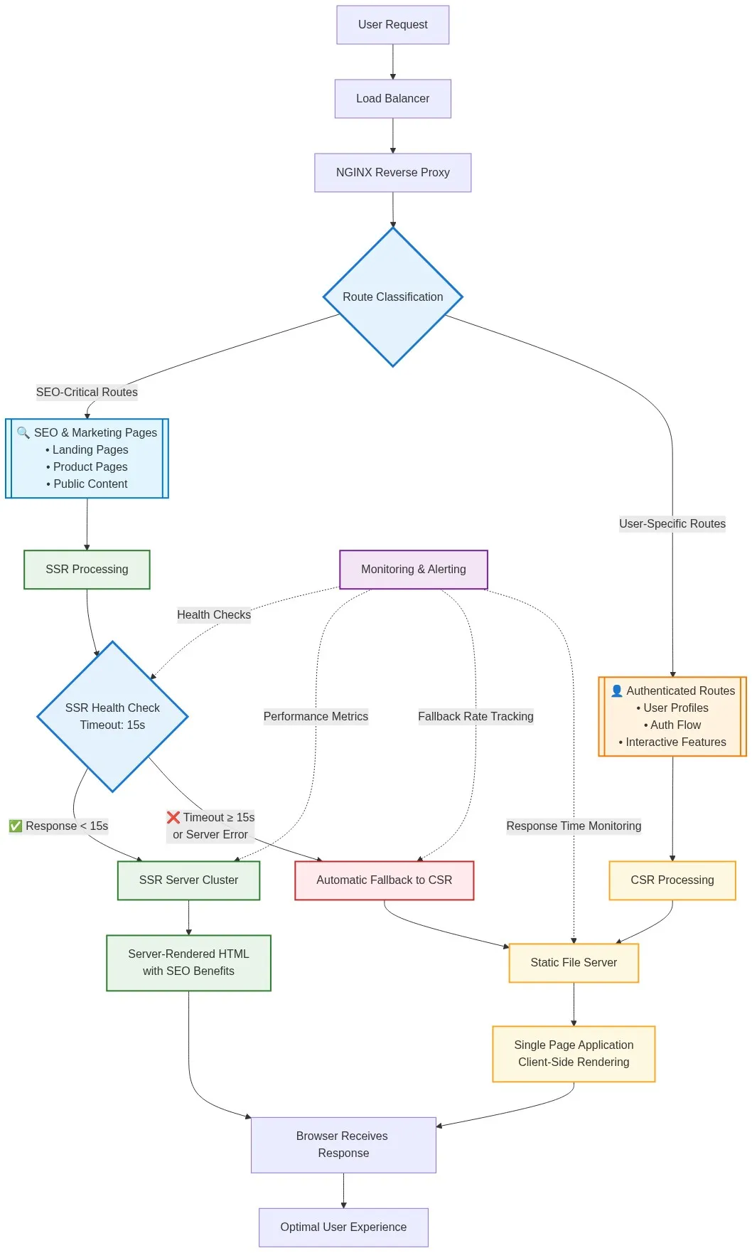
Building Fault-Tolerant Web Applications: A Hybrid SSR/CSR Architecture
Eliminating Single Points of Failure While Optimizing Performance and Costs
Read more
5M+InteractionsHandled per month
4+YearsOf experience
30%Crash ReductionIn Mobile and Web Apps